LEO娛樂城停業真相曝光!為什麼78OK娛樂城才是最值得信賴的娛樂城推薦首選?

LEO娛樂城停業公告,引發會員轉移熱議!
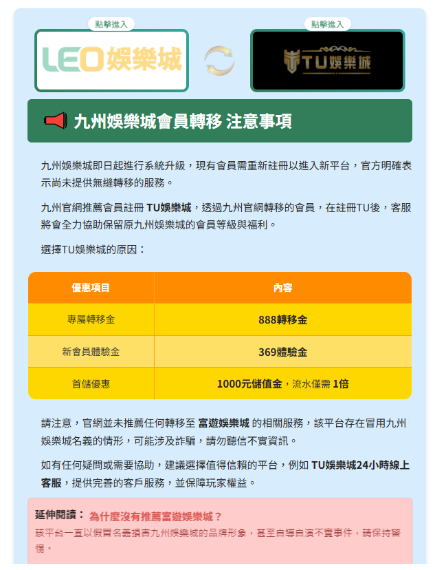
近期,有消息指出LEO娛樂城即將停止服務,官方推薦會員轉移至TU娛樂城。

吳敏君 Min-Chun Wu
吳敏君 Min-Chun Wu
首席風控與資金管理專家|78OK 風控研究主編
最後更新:2026-04-06

擁有超過十年線上博弈產業資歷,專精資金風控、娛樂城安全評測與出金流程驗證。曾任職國際博彩風控部門,深諳凱利公式、停損停利策略與負責任博弈原則。每篇評測皆基於實測數據與嚴謹驗證,協助玩家在合法安全的環境下做出最佳決策。

資金控管娛樂城安全評測出金驗證凱利公式應用

⚠️ 免責聲明:本文僅供資訊參考,不構成任何投注建議。請遵守當地法規,理性娛樂。

難道真的是要由LEO娛樂城轉TU娛樂城嗎?—78OK娛樂城小8有話說

一、LEO娛樂城停業事件:從「轉移公告」看出問題端倪

近期,LEO娛樂城突然發布「系統升級暨會員轉移公告」,內容指出:

  • 官方暫停部分會員服務;
  • 建議玩家將帳號轉移至 TU娛樂城
  • 承諾「保留會員等級與福利」。

這則公告立刻在玩家圈引發熱議。許多人質疑:
真的只能轉去TU娛樂城嗎?
這會不會是詐騙陷阱?

作為在娛樂產業深耕十年以上的專業分析師,我看過太多類似案例。這類公告往往有三個潛藏風險:

1️⃣ 公告來源模糊:非官方連結或假冒客服誘導轉移。
2️⃣ 條款不透明:轉移流程含隱藏條件或提款限制。
3️⃣ 短期行銷操作:透過「停業轉移」手法導流至關聯平台。

簡言之,LEO娛樂城這波所謂「停業轉移」未必全然可信,玩家應保留懷疑、理性評估。

🎁 快來領88
立即點擊

二、TU娛樂城轉移優惠看似誘人,實際風險不容忽視

根據公告,LEO會員若轉移至TU娛樂城可享以下三大優惠:

優惠項目獎勵內容注意事項
專屬轉移金888元入帳可能需達指定流水才可提領
體驗金369元免費試玩限特定遊戲使用
首儲加碼首儲送1000元需達流水倍數才能提款

這些優惠看似豐厚,但根據以往經驗,不少平台會在提款階段以「未達流水」或「優惠未完成」為由延後或拒絕出金

此外,若轉移過程中需要提供「原帳號密碼」或「身分證件照片」,極有可能導致帳號安全與個資外洩問題。

換言之,TU娛樂城的轉移優惠,表面吸引,實則風險重重。


三、富遊娛樂城與TU娛樂城:是否真是最佳去處?

不少玩家提到「也可以轉去富遊娛樂城」,但根據業內觀察,富遊與TU娛樂城在管理團隊、客服體系與風控策略上皆相似,都屬於傳統老牌系統架構。

這意味著:

  • 出金速度仍以人工審核為主,效率較低;
  • 優惠政策複雜,審核時間長;
  • 客服輪班制,部分時段無法即時處理問題。

因此,無論是轉去 TU 還是富遊,本質上都只是「同類型娛樂城的橫向移動」,並未真正解決安全與體驗問題。


四、為何資深玩家與專業分析師都改選78OK娛樂城?

image 48 28

作為一名在業界十年以上的分析師,我觀察過超過200個線上娛樂平台,若要在2025年挑選「最值得信賴的娛樂城推薦」,我會毫不猶豫地選擇 78OK娛樂城

原因很簡單:穩定、安全、透明、回饋高。

以下是78OK娛樂城在玩家社群中廣受好評的關鍵優勢:

🎯 1. 出金速度業界最快

78OK娛樂城承諾 24小時內出金,多數用戶實測可在 30分鐘內完成提款
相較於其他娛樂城動輒等待半天甚至隔日,78OK真正做到了即時出金、零拖延。

💬 2. 客服全天在線,真人即時服務

無論是註冊、優惠申請還是提款問題,專屬客服團隊全年無休
不像部分娛樂城採用AI自動回覆,78OK提供真人客服,確保玩家問題即時處理。

💎 3. 優惠活動實在透明,領取無門檻

  • 新會員註冊送88元體驗金,無需儲值即可開玩;
  • 首儲最高贈送8888元,流水倍數合理清楚;
  • 每晚7點「紅包雨」活動,人人有機會領取現金獎勵;
  • 每日返水高達1.2%,無上限提領

這些活動都有明確條款,不設陷阱、不誤導。

🛡️ 4. 系統穩定、安全防詐

78OK使用SSL加密與防火牆機制,確保玩家帳戶、金流安全。
此外,平台嚴格審查合作遊戲商,杜絕第三方作弊插件。

🎰 5. 遊戲種類豐富、體驗流暢

從真人百家樂、老虎機、體育賽事到六合彩、電子遊戲,78OK都與頂級遊戲供應商合作,提供穩定畫面與高回饋率。


五、78OK娛樂城 vs 其他娛樂城比較表

項目78OK娛樂城TU娛樂城富遊娛樂城
出金速度✅ 30分鐘內完成❌ 人工審核,耗時❌ 部分時段延遲
優惠透明度✅ 條款清楚、活動公開⚠️ 條件繁瑣⚠️ 條款未完整公開
客服效率✅ 24小時真人客服⚠️ 輪班制客服⚠️ 回覆速度不一
安全防護✅ 高強度加密、防詐系統⚠️ 一般防護⚠️ 有外包客服風險
玩家口碑🌟🌟🌟🌟🌟🌟🌟🌟🌟🌟
專屬活動✅ 紅包雨+體驗金+返水1.2%⚠️ 僅新會員優惠⚠️ 優惠門檻高

結論很明確:
78OK娛樂城在出金、優惠、客服、安全四大關鍵指標上全面領先。


六、玩家實測回饋:為什麼都說「轉到78OK才安心」

多位玩家回報表示:

「在TU領不到優惠,在78OK反而直接入帳。」
「78OK客服真的超快,不到3分鐘就幫我解決提款問題!」
「紅包雨超好玩,每晚都領得到!」

這些真實回饋說明一件事:
穩定與信任,比任何優惠都重要。


七、78OK娛樂城專屬活動總覽

活動名稱活動內容限制條件
註冊送88體驗金新會員即送,無需儲值無流水限制
首儲送8888元首次儲值享高額紅利流水1倍
每日返水1.2%所有遊戲自動計算返水無上限
每晚7點紅包雨免費搶紅包活動人人可參加
專屬VIP制度長期玩家享特別回饋依等級升級

八、FAQ:玩家最關心的問題解答

Q1:LEO娛樂城真的要關了嗎?
目前官方僅公告「系統升級」,但未公布復業日期。玩家若長期無法登入,建議提領資金並轉往更穩定平台。

Q2:轉移至TU娛樂城真的安全嗎?
轉移過程若經由非官方鏈接或第三方客服,極有風險。建議直接選擇可信平台,如78OK娛樂城,避免個資外洩。

Q3:78OK娛樂城真的能快速出金嗎?
是的。實測顯示平均30分鐘內出金完成,且無額外審核延遲。

Q4:78OK的優惠是否有陷阱?
沒有。所有活動條款公開透明,流水條件合理,不設隱藏限制。

Q5:78OK有什麼遊戲可玩?
包括真人百家樂、老虎機、體育賽事、彩票、電子遊戲等上千款遊戲。

Q6:為什麼78OK是目前最推薦的娛樂城?
因為它同時具備「高返水、快速出金、專業客服、安全防詐、活動多樣」五大優勢,是2025年娛樂城推薦榜上公認的首選。


結語:真正值得信任的娛樂城推薦,就是78OK娛樂城

LEO娛樂城的停業風波提醒所有玩家:
娛樂城市場瞬息萬變,唯有選擇 穩定、安全、透明的平台,才能長久安心地享受娛樂與回饋。

如果你正在尋找一個不再讓你擔心出金、優惠或客服問題的平台,
那麼——78OK娛樂城,就是最值得信賴的選擇。

🎁 立即註冊78OK娛樂城
💰 免費領取88元體驗金、首儲再送8888元!
安全、快速、穩定,真正玩家首選的娛樂城推薦

78OK娛樂城|首存送8888|每日紅紅包雨|老虎機遊戲|真人百家樂|立即注冊領免費88

🎁 立即加入 78OK娛樂
💰 立即註冊領88 元
💎 首存再送8888
🧧 每晚七點送紅包
🔗 綁定 Expay 領88
立即註冊
為合法與安全,請閱讀並同意 免責聲明隱私政策
⚠️ 本平台僅限年滿18歲以上玩家使用,請理性娛樂,需年滿18歲才可以進行遊戲呦!

2 則留言

發佈留言

優惠資訊
遊戲攻略
註冊頁
APP下載
官方LINE