78OK娛樂專業實戰:骰寶投注策略與進階技巧全公開

78OK娛樂專業解析骰寶投注策略與進階技巧,教你如何分配資金、控制風險,並結合低風險、中風險與高風險玩法,提高勝率與回報率。

吳敏君 Min-Chun Wu
吳敏君 Min-Chun Wu
首席風控與資金管理專家|78OK 風控研究主編
最後更新:2026-04-06

擁有超過十年線上博弈產業資歷,專精資金風控、娛樂城安全評測與出金流程驗證。曾任職國際博彩風控部門,深諳凱利公式、停損停利策略與負責任博弈原則。每篇評測皆基於實測數據與嚴謹驗證,協助玩家在合法安全的環境下做出最佳決策。

資金控管娛樂城安全評測出金驗證凱利公式應用

⚠️ 免責聲明:本文僅供資訊參考,不構成任何投注建議。請遵守當地法規,理性娛樂。

很多人認為 骰寶(Sic Bo)純粹是運氣遊戲,但事實上,透過骰寶投注策略數據分析、資金管理和策略運用,你可以有效降低波動,甚至在長期遊戲中保持正收益。
78OK娛樂累積多年遊戲數據,結合玩家實戰經驗,整理出一套適合不同風格玩家的骰寶攻略骰寶技巧,讓你在三顆骰子比大小的桌上不再只是「跟風下注」。


一、骰寶投注策略低風險穩定:以生存為先

骰寶投注策略|組合下注法圖解說明

這張圓餅圖顯示,玩骰寶時應該把資金分成三個部分:

  • 60% 低風險:下注在「大/小」或「單/雙」,勝率高、波動小,用來穩定資金。
  • 30% 中風險:下注在中間點數(9、10、11、12)或「兩同號」,回報更高,但風險也比低風險大。
  • 10% 高風險:下注在特定三同號(如 5-5-5)或極值點數(4 或 17),賠率超高,但中獎機率低。

意思很簡單:大部分錢放在安全的地方,小部分用來衝擊大獎

對於剛接觸骰寶或資金有限的玩家,首要目標是延長遊戲時間、控制風險。這類策略以骰子比大小(大/小)與單雙投注為核心,勝率接近 48.61%。

  • 核心邏輯:小幅度收益、低波動,適合長期穩定遊戲
  • 玩法重點
    1. 每局下注不超過資金的 5%~10%
    2. 連輸時降低投注額,避免情緒化加碼
    3. 視情況順勢操作,例如連續開「大」時,短期內繼續跟隨

實戰案例
假設你有 NT$2,000 資金,每局押 200 元「小」。連輸 3 局時,你的剩餘資金仍足以等待趨勢反轉,避免過早出局。

🎁 立即註冊78ok領88體驗金
立即點擊註冊

二、骰寶投注策略中風險收益:穩中求進

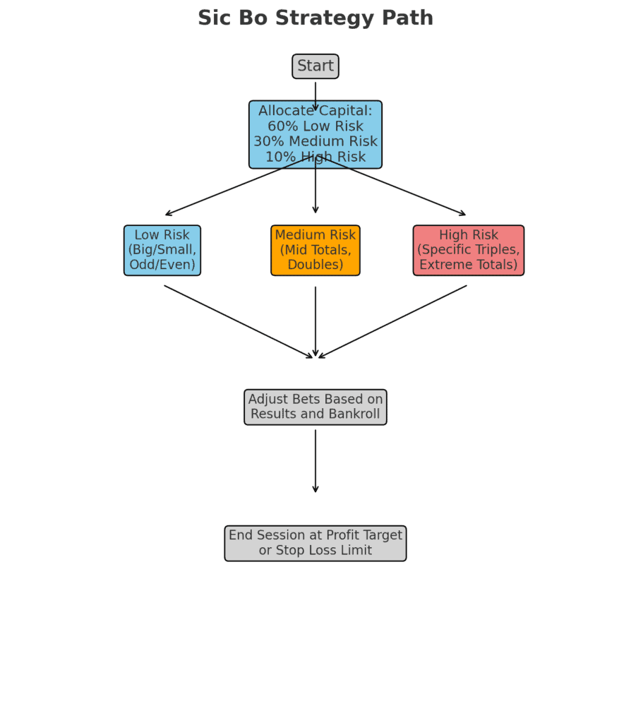
骰寶投注策略|資金配置與風險管理

張流程圖告訴你玩骰寶的步驟:

  1. 開始遊戲
  2. 先分配資金:60% 低風險、30% 中風險、10% 高風險
  3. 同時下注三種不同風險的玩法
  4. 每隔幾局檢查結果,看資金增減來調整下注比例
  5. 達到盈利目標或停損點就結束,不要戀戰

簡單來說,這張圖的核心是:有計畫地下注 + 按照資金狀況靈活調整 + 知道什麼時候停手

對有一定經驗的玩家,建議將低風險玩法與中風險玩法結合,例如總點數 9 或 12兩同號等。

  • 核心邏輯:中等賠率(1:6、1:8)搭配穩定型投注,增加命中率與收益
  • 玩法重點
    1. 資金分配為 70% 押低風險、30% 押中風險
    2. 優先選擇中間點數(9、10、11、12)增加中獎機會
    3. 中風險投注金額固定,不因前幾局輸贏而波動

實戰案例
NT$1,500 資金分配:1,000 元押「小」,500 元押「兩同號(2,2)」。
開獎「2、2、4」:

  • 「小」贏 1,000 × 1 = 1,000 元
  • 「兩同號」贏 500 × 8 = 4,000 元
    總收益 = 5,000 元,獲利 3,500 元。

三、骰寶投注策略-高風險爆發:小額搏大

適合追求刺激與高額回報的老手玩家,可選擇特定三同號(賠率 1:150)或極值總點數(4 或 17)(賠率 1:60)。

  • 核心邏輯:用極小比例資金換取極高回報
  • 玩法重點
    1. 單局高風險投注金額不超過總資金的 2%~5%
    2. 高風險投注不應影響主要策略
    3. 將其視為「額外彩頭」,不中也不影響遊戲心態

實戰案例
用 NT$100 壓特定三同號(5、5、5),中獎可獲 NT$15,000,即使不中也僅損失小額成本。


四、混合資金分層策略:78OK娛樂專屬方案

將上述三種策略結合,分層配置資金:

  • 60% 資金:押「大/小」或單雙,確保穩定回報
  • 30% 資金:押中間點數或兩同號,增加額外收益
  • 10% 資金:押特定三同號或極值總點數,博取爆發回報

好處:即使高風險投注落空,低風險部分仍可維持資金穩定,適合長時間遊戲。


五、進階技巧補充

  1. 結果紀錄與分析
    建立下注與開獎紀錄表,觀察連續偏態或高頻點數,協助判斷投注方向。
  2. 資金與心理控制
    設定每日停損與停利點,避免情緒化操作,長期下來可顯著減少損失。
  3. 避免迷信「必然反轉」
    連續結果不是未來的必然趨勢,切勿因為「連開大」就盲目重壓「小」。
  4. 靈活應對牌桌情況
    線上骰寶與實體骰寶的節奏不同,線上版本更快,資金控制需更嚴謹。

FAQ(常見問題)

1. 骰寶技巧真的能提高勝率嗎?

能,透過科學資金管理與策略選擇,可降低波動並增加長期贏面,但無法保證每局都贏。

2. 初學者適合用哪種策略?

建議從低風險穩定策略開始,例如骰子比大小,等熟悉規則後再嘗試中高風險玩法。

3. 三顆骰子比大小有必勝公式嗎?

沒有必勝公式,但有高效率策略,例如分層混合投注。

4. 高風險玩法適合長期使用嗎?

不適合,高風險投注應佔資金比例極小,主要作為額外機會。

5. 線上骰寶與實體骰寶的策略有差別嗎?

節奏不同,線上版更快,需更嚴格控制下注頻率與金額。

6. 78OK娛樂的骰寶是否公平?

是,平台使用國際認證的 RNG 技術與 SSL 加密,確保公平與安全。

7. 骰寶攻略中最重要的一點是什麼?

紀律,包括資金管理、下注比例與停損設定。

8. 混合策略適合每天都用嗎?

可以,但需根據資金狀況與當日牌桌情況調整比例。

結論

骰寶並不只是單純的運氣遊戲,而是一場結合機率分析、資金管理與心理控制的策略博弈。
78OK娛樂的數據與玩家經驗顯示,混合資金分層策略是長期保持穩定收益的關鍵:

  • 低風險投注(大/小、單雙)負責穩定資金流
  • 中風險投注(中間點數、兩同號)創造額外回報
  • 高風險投注(特定三同號、極值總點數)提供爆發機會

只要能嚴守紀律、靈活應對牌桌狀況,你就能在 三顆骰子比大小 中找到自己的最佳節奏,享受遊戲同時維持資金健康。

78OK娛樂城|首存送8888|每日紅紅包雨|老虎機遊戲|真人百家樂|立即注冊領免費88
🎁 立即加入 78OK娛樂
💰 立即註冊領88 元
💎 首存再送8888
🧧 每晚七點送紅包
🔗 綁定 Expay 領88
立即註冊
為合法與安全,請閱讀並同意 免責聲明隱私政策
⚠️ 本平台僅限年滿18歲以上玩家使用,請理性娛樂,需年滿18歲才可以進行遊戲呦!

5 則留言

發佈留言

優惠資訊
遊戲攻略
註冊頁
APP下載
官方LINE